Введение

Мировая индустрия производит более 2,5 млрд. электронных изделий и устройств в год. Это телефоны и смартфоны, контроллеры управления узлами автомобилей, принтеры, компьютеры и т.д. Основой всех этих устройств является печатная плата. На её поверхности и во внутренних слоях располагаются многочисленные печатные проводники и электронные компоненты (микросхемы, диоды, транзисторы, резисторы и т.д.). Чем сложнее электронное устройство, тем выше вероятность возникновения дефекта при ее производстве и монтаже компонентов. Устранение дефектов (на производстве или, что еще хуже, у потребителя) является трудоемким и дорогостоящим процессом. Накопление видимых и потенциальных дефектов при производстве может привести к бесконечным рекламациям и полностью погрузить компанию в процесс устранения дефектов. Автоматизированное высокоскоростное тестирование печатной платы на всех этапах производства позволяет своевременно локализовать дефекты и отбраковывать изделия. Основными видами тестирования электронных устройств являются автоматическое визуальное тестирование и функциональное тестирование. Визуальное тестирование позволяет выявлять дефекты при монтаже компонентов при помощи систем технического зрения, а внутрисхемное и функциональное тестирование определяют статические и динамические характеристики устройства, их соответствие требуемым параметрам.

Проблема или задача

Для демонстрации возможностей тестовых систем необходимо разработать тестовую систему, которая объединяет в себе автоматическое визуальное тестирование и функциональное тестирование печатной платы.

Решение

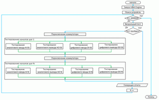
Была разработана система для тестирования печатной платы. В качестве тестируемого образца использовалась плата сбора и генерации данных NI 6009. система в автоматическом режиме выполняет визуальное тестирование для подсчета электронных компонентов на печатной плате и тестирование каналов ввода/вывода. Для проверки каналов ввода на них подавался сигнал заданной величины, которая сравнивалась с величиной сигнала, полученной после оцифровки тестовой платой. Для проверки каналов вывода тестовой платой генерировался сигнал заданной величины, которая затем сравнивалась с величиной сигнала, считанной с выходного канала платы системой тестирования. С помощью матричного коммутатора проводилась последовательная проверка всех каналов тестируемой платы. Ход процесса тестирования отображается на экране, и после его окончания система генерирует отчет, который содержит все параметры тестов и их результаты. Тестовая программа, которая содержит последовательность отдельных тестов (визуальное тестирование, тестирование аналоговых вводов, аналоговых выводов) и логику выполнения этой последовательности создавалась в среде NI TestStand. Тесты разрабатывались в среде программирования NI LabVIEW с использованием драйверов для работы с модулем сбора данных NI DAQmx и коммутатором NI SWITCH. Для проведения автоматического визуального тестирования использовался программный модуль NI Vision. Аппаратно система построена на базе шасси PXI-1042 с контроллером 8108. В состав шасси также входили многофункциональный модуль ввода-вывода PXI-6230 и матричный коммутатор PXI-2531 (с терминальный блоком SCC-68). Для проведения визуальной инспекции использовалась смарт-камера NI 1722. Управление сбором и генерацией сигнала тестовой платы проводилось с помощью интерфейса USB. В результате работы был создан демонстрационный система, который выполняет проверку печатной платы на предмет наличия на ней всех электронных компонентов с помощью автоматического визуального тестирования и проверку систем ввода/вывода.

Заказчик

скрыто

Год проекта

2011